立即对照排查!节后复工这些安全风险要防范!
发布时间:2026-03-03
信息来源:应急管理部、中国应急管理等
节后复工复产
要警惕哪些安全风险?
这份安全提示请转发收藏









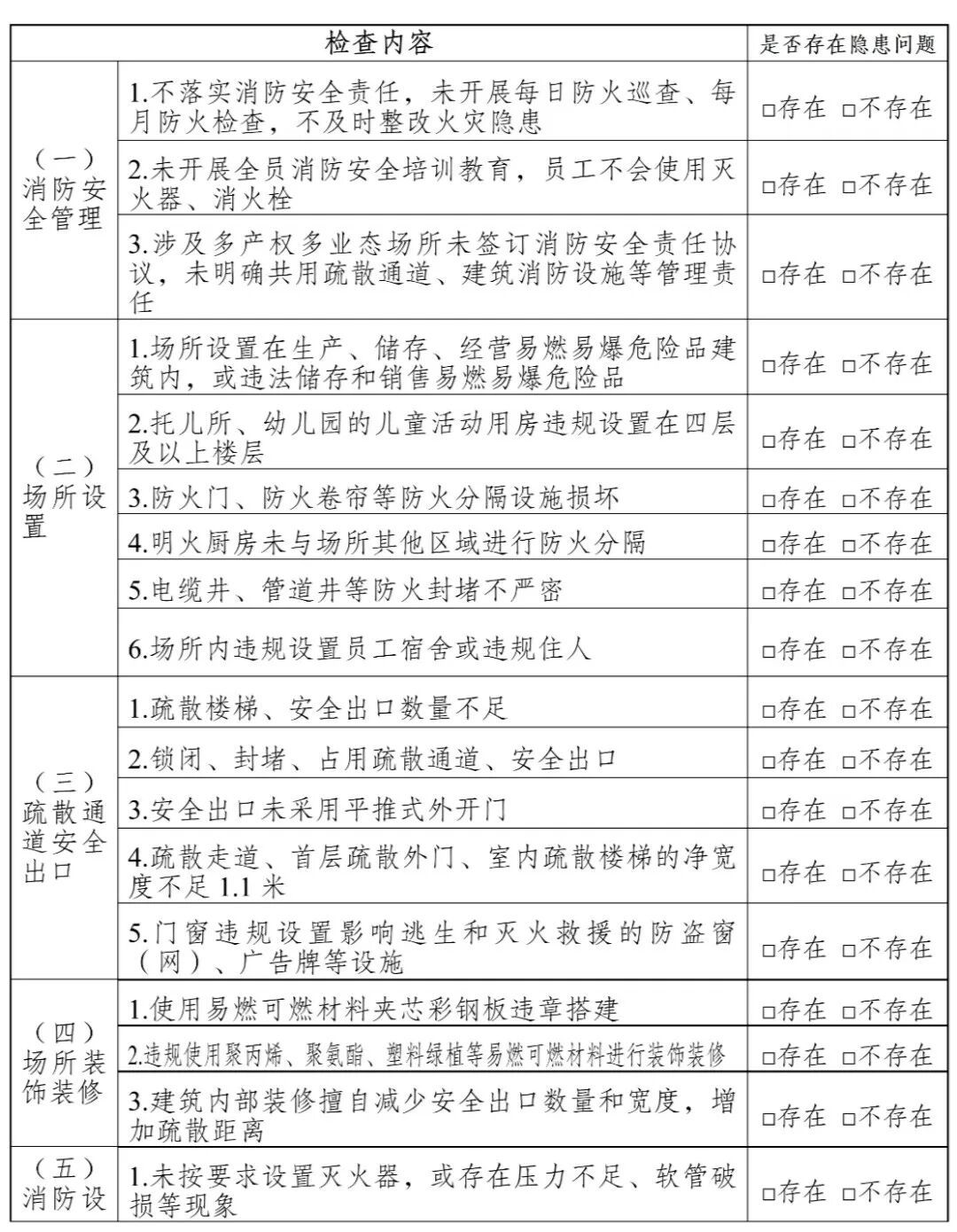
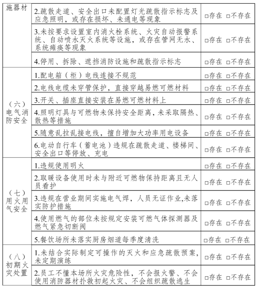
“九小场所”作为目前
正在集中整治的场所之一
容易存在可燃物多
火源管理差、“三合一”等问题
开工之际
这些消防风险隐患请自查


重点行业领域企业
如何结合自身实际
制定安全防范措施
落实节后安全复工复产工作
一起来看







字体
- 大
- 中
- 小
相关附件