包头市2025-2026年采暖期正式开始
发布时间:2025-10-15
信息来源:包头市住房和城乡建设局
我市2025/2026采暖期于10月15日正式开始。为了确保本采暖期按时供热,市委市政府及市住建局于10月8日向各热源单位和供热单位下达正式供热指令,各电厂于10月9日开始陆续升温,10月14日,全市热源单位平均供热出水温度达到了50度,能够满足群众用热需求,实现了本采暖期首日正常供热。
本采暖期全市供热总面积为1.76亿㎡,其中市主城区供热总面积1.59亿㎡(热电联产供热面积1.23亿㎡),旗县区供热总面积1713万㎡。燃气供热面积3503万㎡,地源热泵、太阳能等其他方式供热面积100万㎡。全市热电联产热源总量为1.33亿㎡,能够满足全市供热需求。
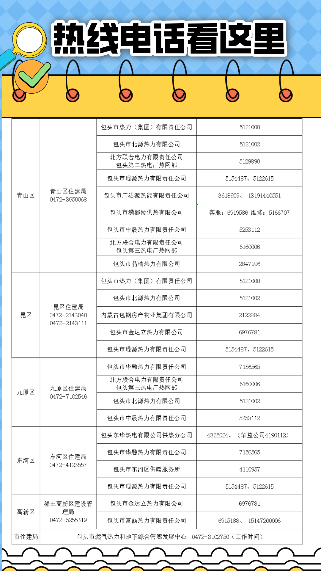
由于供热系统庞大而复杂,供暖初期时暖气升温需要一个换热、循环的过程,室温提升需要一段时间,如果家中的供热设施和外部管网一切正常,室温将逐步提升至理想状态。请广大居民留意自家的供热设施状态是否完好,如遇到供热问题需要咨询或解决,可联系属地供热单位予以处理。

字体
- 大
- 中
- 小
相关附件